宿州开放大学2024年度单位决算
2025年8月 |
目 录
第一部分 宿州开放大学概况
宿州开放大学为非全日制成人高等职业教育事业单位,财政差额拨款,由市政府领导和管理,业务上接受安徽开放大学指导。主要职能:
1、通过广播电视为社会成员提供高等教育服务
2、学科高等学历教育
3、承担宿州市人民政府交办的其他工作。
宿州开放大学2024年度决算仅包括单位本级决算,无其他下属单位决算;与预算相比,无增减变化。具体情况见下表:
序号 | 单位名称 |
1 | 宿州开放大学 |
第二部分 宿州开放大学2024年度单位决算表
公开01表 | |||||
单位:宿州开放大学 | 金额单位:万元 | ||||
收入 | 支出 | ||||
项目 | 行次 | 金额 | 项目 | 行次 | 金额 |
栏次 | 1 | 栏次 | 2 | ||
一、一般公共预算财政拨款收入 | 1 | 211.98 | 一、一般公共服务支出 | 31 | |
二、政府性基金预算财政拨款收入 | 2 | 二、外交支出 | 32 | ||
三、国有资本经营预算财政拨款收入 | 3 | 三、国防支出 | 33 | ||
四、上级补助收入 | 4 | 四、公共安全支出 | 34 | ||
五、事业收入 | 5 | 640.99 | 五、教育支出 | 35 | 590.71 |
六、经营收入 | 6 | 六、科学技术支出 | 36 | ||
七、附属单位上缴收入 | 7 | 七、文化旅游体育与传媒支出 | 37 | ||
八、其他收入 | 8 | 八、社会保障和就业支出 | 38 | 140.00 | |
9 | 九、卫生健康支出 | 39 | 14.34 | ||
10 | 十、节能环保支出 | 40 | |||
11 | 十一、城乡社区支出 | 41 | |||
12 | 十二、农林水支出 | 42 | |||
13 | 十三、交通运输支出 | 43 | |||
14 | 十四、资源勘探工业信息等支出 | 44 | |||
15 | 十五、商业服务业等支出 | 45 | |||
16 | 十六、金融支出 | 46 | |||
17 | 十七、援助其他地区支出 | 47 | |||
18 | 十八、自然资源海洋气象等支出 | 48 | |||
19 | 十九、住房保障支出 | 49 | 107.92 | ||
20 | 二十、粮油物资储备支出 | 50 | |||
21 | 二十一、国有资本经营预算支出 | 51 | |||
22 | 二十二、灾害防治及应急管理支出 | 52 | |||
23 | 二十三、其他支出 | 53 | |||
24 | 二十四、债务还本支出 | 54 | |||
25 | 二十五、债务付息支出 | 55 | |||
26 | 二十六、抗疫特别国债安排的支出 | 56 | |||
本年收入合计 | 27 | 852.96 | 本年支出合计 | 57 | 852.96 |
使用非财政拨款结余(含专用结余) | 28 | 结余分配 | 58 | ||
年初结转和结余 | 29 | 年末结转和结余 | 59 | ||
总计 | 30 | 852.96 | 总计 | 60 | 852.96 |
注:本表反映单位本年度的总收支和年末结转结余情况;本套报表金额单位转换成万元时,因四舍五入可能存在尾数误差。 | |||||
公开02表 | |||||||||||||||||
单位:宿州开放大学 | 金额单位:万元 | ||||||||||||||||
科目代码 | 科目名称 | 本年收入合计 | 财政拨 款收入 | 上级补 助收入 | 事业收入 | 经营收入 | 附属单位上缴收入 | 其他收入 | |||||||||
小计 | 其中:教育收费 | ||||||||||||||||
类 | 款 | 项 | 栏次 | 1 | 2 | 3 | 4 | 5 | 6 | 7 | 8 | ||||||
合计 | 852.96 | 211.98 | 640.99 | 640.99 | |||||||||||||
205 | 教育支出 | 590.71 | 208.54 | 382.17 | 382.17 | ||||||||||||
20505 | 广播电视教育 | 590.71 | 208.54 | 382.17 | 382.17 | ||||||||||||
2050501 | 广播电视学校 | 590.71 | 208.54 | 382.17 | 382.17 | ||||||||||||
208 | 社会保障和就业支出 | 140.00 | 140.00 | 140.00 | |||||||||||||
20805 | 行政事业单位养老支出 | 140.00 | 140.00 | 140.00 | |||||||||||||
2080505 | 机关事业单位基本养老保险缴费支出 | 80.00 | 80.00 | 80.00 | |||||||||||||
2080506 | 机关事业单位职业年金缴费支出 | 60.00 | 60.00 | 60.00 | |||||||||||||
210 | 卫生健康支出 | 14.34 | 1.34 | 13.00 | 13.00 | ||||||||||||
21011 | 行政事业单位医疗 | 14.34 | 1.34 | 13.00 | 13.00 | ||||||||||||
2101102 | 事业单位医疗 | 14.34 | 1.34 | 13.00 | 13.00 | ||||||||||||
221 | 住房保障支出 | 107.92 | 2.10 | 105.82 | 105.82 | ||||||||||||
22102 | 住房改革支出 | 107.92 | 2.10 | 105.82 | 105.82 | ||||||||||||
2210201 | 住房公积金 | 97.92 | 2.10 | 95.82 | 95.82 | ||||||||||||
2210202 | 提租补贴 | 10.00 | 10.00 | 10.00 | |||||||||||||
注:本表反映单位本年度取得的各项收入情况。 | |||||||||||||||||
公开03表 | ||||||||||||||
单位:宿州开放大学 | 金额单位:万元 | |||||||||||||
科目代码 | 科目名称 | 本年支出合计 | 基本支出 | 项目支出 | 上缴上级支出 | 经营支出 | 对附属单位补助支出 | |||||||
类 | 款 | 项 | 栏次 | 1 | 2 | 3 | 4 | 5 | 6 | |||||
合计 | 852.96 | 852.96 | ||||||||||||
205 | 教育支出 | 590.71 | 590.71 | |||||||||||
20505 | 广播电视教育 | 590.71 | 590.71 | |||||||||||
2050501 | 广播电视学校 | 590.71 | 590.71 | |||||||||||
208 | 社会保障和就业支出 | 140.00 | 140.00 | |||||||||||
20805 | 行政事业单位养老支出 | 140.00 | 140.00 | |||||||||||
2080505 | 机关事业单位基本养老保险缴费支出 | 80.00 | 80.00 | |||||||||||
2080506 | 机关事业单位职业年金缴费支出 | 60.00 | 60.00 | |||||||||||
210 | 卫生健康支出 | 14.34 | 14.34 | |||||||||||
21011 | 行政事业单位医疗 | 14.34 | 14.34 | |||||||||||
2101102 | 事业单位医疗 | 14.34 | 14.34 | |||||||||||
221 | 住房保障支出 | 107.92 | 107.92 | |||||||||||
22102 | 住房改革支出 | 107.92 | 107.92 | |||||||||||
2210201 | 住房公积金 | 97.92 | 97.92 | |||||||||||
2210202 | 提租补贴 | 10.00 | 10.00 | |||||||||||
注:本表反映单位本年度各项支出情况。 | ||||||||||||||
公开04表 | |||||||||||||||||
单位:宿州开放大学 | 金额单位:万元 | ||||||||||||||||
收 入 | 支 出 | ||||||||||||||||
项目 | 行次 | 金额 | 项目 | 行次 | 小计 | 一般公共预算财政拨款 | 政府性基金预算财政拨款 | 国有资本经营预算财政拨款 | |||||||||
栏次 | 1 | 栏次 | 2 | 3 | 4 | 5 | |||||||||||
一、一般公共预算财政拨款 | 1 | 211.98 | 一、一般公共服务支出 | 33 | |||||||||||||
二、政府性基金预算财政拨款 | 2 | 二、外交支出 | 34 | ||||||||||||||
三、国有资本经营预算财政拨款 | 3 | 三、国防支出 | 35 | ||||||||||||||
4 | 四、公共安全支出 | 36 | |||||||||||||||
5 | 五、教育支出 | 37 | 208.54 | 208.54 | |||||||||||||
6 | 六、科学技术支出 | 38 | |||||||||||||||
7 | 七、文化旅游体育与传媒支出 | 39 | |||||||||||||||
8 | 八、社会保障和就业支出 | 40 | |||||||||||||||
9 | 九、卫生健康支出 | 41 | 1.34 | 1.34 | |||||||||||||
10 | 十、节能环保支出 | 42 | |||||||||||||||
11 | 十一、城乡社区支出 | 43 | |||||||||||||||
12 | 十二、农林水支出 | 44 | |||||||||||||||
13 | 十三、交通运输支出 | 45 | |||||||||||||||
14 | 十四、资源勘探工业信息等支出 | 46 | |||||||||||||||
15 | 十五、商业服务业等支出 | 47 | |||||||||||||||
16 | 十六、金融支出 | 48 | |||||||||||||||
17 | 十七、援助其他地区支出 | 49 | |||||||||||||||
18 | 十八、自然资源海洋气象等支出 | 50 | |||||||||||||||
19 | 十九、住房保障支出 | 51 | 2.10 | 2.10 | |||||||||||||
20 | 二十、粮油物资储备支出 | 52 | |||||||||||||||
21 | 二十一、国有资本经营预算支出 | 53 | |||||||||||||||
22 | 二十二、灾害防治及应急管理支出 | 54 | |||||||||||||||
23 | 二十三、其他支出 | 55 | |||||||||||||||
24 | 二十四、债务还本支出 | 56 | |||||||||||||||
25 | 二十五、债务付息支出 | 57 | |||||||||||||||
26 | 二十六、抗疫特别国债安排的支出 | 58 | |||||||||||||||
27 | 本年支出合计 | 59 | 211.98 | 211.98 | |||||||||||||
年初财政拨款结转和结余 | 28 | 年末财政拨款结转和结余 | 60 | ||||||||||||||
一般公共预算财政拨款 | 29 | 61 | |||||||||||||||
政府性基金预算财政拨款 | 30 | 62 | |||||||||||||||
国有资本经营预算财政拨款 | 31 | 63 | |||||||||||||||
总计 | 32 | 211.98 | 总计 | 64 | 211.98 | 211.98 | |||||||||||
注:本表反映单位本年度一般公共预算财政拨款、政府性基金预算财政拨款和国有资本经营预算财政拨款的总收支和年末结转结余情况。
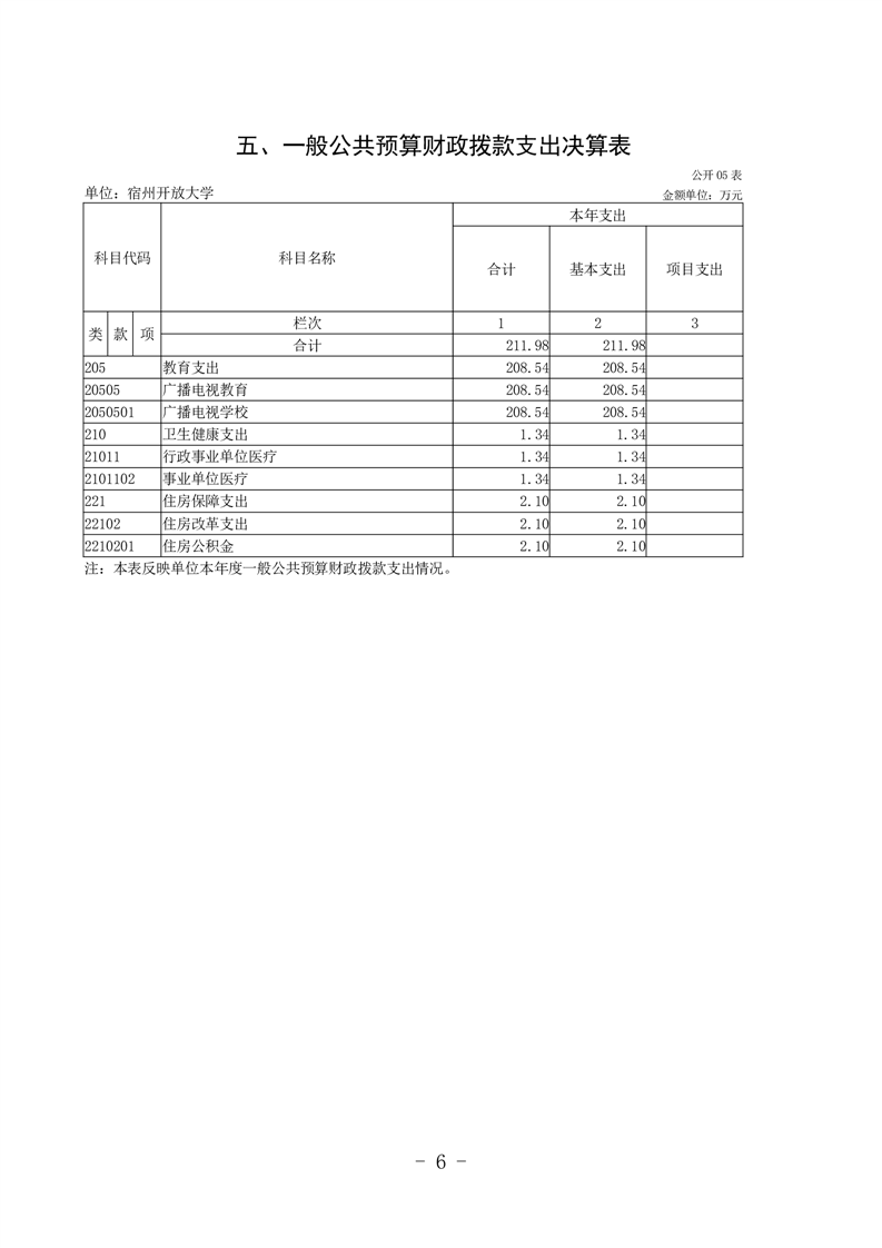
公开05表 | ||||||||||
单位:宿州开放大学 | 金额单位:万元 | |||||||||
科目代码 | 科目名称 | 本年支出 | ||||||||
合计 | 基本支出 | 项目支出 | ||||||||
类 | 款 | 项 | 栏次 | 1 | 2 | 3 | ||||
合计 | 211.98 | 211.98 | ||||||||
205 | 教育支出 | 208.54 | 208.54 | |||||||
20505 | 广播电视教育 | 208.54 | 208.54 | |||||||
2050501 | 广播电视学校 | 208.54 | 208.54 | |||||||
210 | 卫生健康支出 | 1.34 | 1.34 | |||||||
21011 | 行政事业单位医疗 | 1.34 | 1.34 | |||||||
2101102 | 事业单位医疗 | 1.34 | 1.34 | |||||||
221 | 住房保障支出 | 2.10 | 2.10 | |||||||
22102 | 住房改革支出 | 2.10 | 2.10 | |||||||
2210201 | 住房公积金 | 2.10 | 2.10 | |||||||
注:本表反映单位本年度一般公共预算财政拨款支出情况。 | ||||||||||
公开06表 | |||||||||
单位:宿州开放大学 | 金额单位:万元 | ||||||||
人员经费 | 公用经费 | ||||||||
科目代码 | 科目名称 | 金额 | 科目代码 | 科目名称 | 金额 | 科目代码 | 科目名称 | 金额 | |
301 | 工资福利支出 | 155.05 | 302 | 商品和服务支出 | 30703 | 国内债务发行费用 | |||
30101 | 基本工资 | 98.34 | 30201 | 办公费 | 30704 | 国外债务发行费用 | |||
30102 | 津贴补贴 | 4.67 | 30202 | 印刷费 | 310 | 资本性支出 | |||
30103 | 奖金 | 10.00 | 30203 | 咨询费 | 31001 | 房屋建筑物购建 | |||
30106 | 伙食补助费 | 30204 | 手续费 | 31002 | 办公设备购置 | ||||
30107 | 绩效工资 | 33.01 | 30205 | 水费 | 31003 | 专用设备购置 | |||
30108 | 机关事业单位基本养老保险缴费 | 30206 | 电费 | 31005 | 基础设施建设 | ||||
30109 | 职业年金缴费 | 30207 | 邮电费 | 31006 | 大型修缮 | ||||
30110 | 职工基本医疗保险缴费 | 2.57 | 30208 | 取暖费 | 31007 | 信息网络及软件购置更新 | |||
30111 | 公务员医疗补助缴费 | 30209 | 物业管理费 | 31008 | 物资储备 | ||||
30112 | 其他社会保障缴费 | 30211 | 差旅费 | 31009 | 土地补偿 | ||||
30113 | 住房公积金 | 2.10 | 30212 | 因公出国(境)费用 | 31010 | 安置补助 | |||
30114 | 医疗费 | 30213 | 维修(护)费 | 31011 | 地上附着物和青苗补偿 | ||||
30199 | 其他工资福利支出 | 4.35 | 30214 | 租赁费 | 31012 | 拆迁补偿 | |||
303 | 对个人和家庭的补助 | 56.93 | 30215 | 会议费 | 31013 | 公务用车购置 | |||
30301 | 离休费 | 11.78 | 30216 | 培训费 | 31019 | 其他交通工具购置 | |||
30302 | 退休费 | 44.21 | 30217 | 公务接待费 | 31021 | 文物和陈列品购置 | |||
30303 | 退职(役)费 | 30218 | 专用材料费 | 31022 | 无形资产购置 | ||||
30304 | 抚恤金 | 30224 | 被装购置费 | 31099 | 其他资本性支出 | ||||
30305 | 生活补助 | 30225 | 专用燃料费 | 312 | 对企业补助 | ||||
30306 | 救济费 | 30226 | 劳务费 | 31201 | 资本金注入 | ||||
30307 | 医疗费补助 | 30227 | 委托业务费 | 31203 | 政府投资基金股权投资 | ||||
30308 | 助学金 | 30228 | 工会经费 | 31204 | 费用补贴 | ||||
30309 | 奖励金 | 30229 | 福利费 | 31205 | 利息补贴 | ||||
30310 | 个人农业生产补贴 | 30231 | 公务用车运行维护费 | 31299 | 其他对企业补助 | ||||
30311 | 代缴社会保险费 | 30239 | 其他交通费用 | 399 | 其他支出 | ||||
30399 | 其他对个人和家庭的补助 | 0.93 | 30240 | 税金及附加费用 | 39907 | 国家赔偿费用支出 | |||
30299 | 其他商品和服务支出 | 39908 | 对民间非营利组织和群众性自治组织补贴 | ||||||
307 | 债务利息及费用支出 | 39909 | 经常性赠与 | ||||||
30701 | 国内债务付息 | 39910 | 资本性赠与 | ||||||
30702 | 国外债务付息 | 39999 | 其他支出 | ||||||
人员经费合计 | 211.98 | 公用经费合计 | |||||||
注:本表反映单位本年度一般公共预算财政拨款基本支出明细情况。 | |||||||||
公开07表 | |||||||||||||||||||||||
单位:宿州开放大学 | 金额单位:万元 | ||||||||||||||||||||||
科目代码 | 科目名称 | 年初结转和结余 | 本年收入 | 本年支出 | 年末结转和结余 | ||||||||||||||||||
合计 | 基本支出结转 | 项目支出结转和结余 | 合计 | 基本支出 | 项目支出 | 合计 | 基本支出 | 项目支出 | 合计 | 基本支出结转 | 项目支出结转和结余 | ||||||||||||
项目支出结转 | 项目支出结余 | ||||||||||||||||||||||
类 | 款 | 项 | 栏次 | 1 | 2 | 3 | 4 | 5 | 6 | 7 | 8 | 9 | 10 | 11 | 12 | 13 | |||||||
合计 | |||||||||||||||||||||||
注:本表反映单位本年度政府性基金预算财政拨款收入、支出及结转和结余情况。 说明:宿州开放大学没有政府性基金预算收入,也没有使用政府性基金预算安排的支出,故本表无数据。 | |||||||||||||||||||||||
公开08表 | |||||||
单位:宿州开放大学 | 金额单位:万元 | ||||||
科目代码 | 科目名称 | 本年支出 | |||||
合计 | 基本支出 | 项目支出 | |||||
类 | 款 | 项 | 栏次 | 1 | 2 | 3 | |
合计 | |||||||
注:本表反映单位本年度国有资本经营预算财政拨款支出情况。 说明:宿州开放大学没有国有资本经营预算财政拨款安排的支出,故本表无数据。 | |||||||
第三部分 宿州开放大学2024年度单位决算情况说明
2024年度收入总计852.96万元(含使用非财政拨款结余、年初结转和结余)、支出总计852.96万元(含结余分配、年末结转和结余)。与2023年相比,收、支总计各减少198.1万元,下降18.85%,主要原因:合作办学停招,导致收入减少。

2024年度收入合计852.96万元,其中:财政拨款收入211.98万元,占24.85%;上级补助收入0万元,占0.00%;事业收入640.99万元,占75.15%;经营收入0万元,占0.00%;附属单位上缴收入0万元,占0.00%;其他收入0万元,占0.00%。

2024年度支出合计852.96万元,其中:基本支出852.96万元,占100.00%;项目支出0万元,占0.00%;上缴上级支出0万元,占0.00%;经营支出0万元,占0.00%;对附属单位补助支出0万元,占0.00%。

2024年度财政拨款收入总计211.98万元(含年初财政拨款结转和结余),支出总计211.98万元(含年末财政拨款结转和结余)。与2023年相比,财政拨款收、支总计各减少25.74万元,下降10.83%,主要原因:2023年1月新增1名病故离休人员,发放一次性死亡抚恤金。

2024年度一般公共预算财政拨款支出211.98万元,占本年支出的24.85%。与2023年相比,一般公共预算财政拨款支出减少25.74万元,下降10.83%,主要原因:2023年1月新增1名病故离休人员,发放一次性死亡抚恤金。
2024年度一般公共预算财政拨款支出211.98万元,主要用于以下方面:教育(类)支出208.54万元,占98.38%;卫生健康(类)支出1.34万元,占0.63%;住房保障(类)支出2.1万元,占0.99%。

2024年度一般公共预算财政拨款支出年初预算为219.94万元,支出决算为211.98万元,完成年初预算的96.38%。决算数小于预算数的主要原因:一是财政代扣离休人员医疗统筹费。二是财政代扣残疾人保障金。其中:基本支出211.98万元,占100.00%;项目支出0万元,占0.00%。具体情况如下:
1.教育支出(类)广播电视教育(款)广播电视学校(项)。年初预算为216.5万元,支出决算为208.54万元,完成年初预算的96.32%,决算数小于预算数的主要原因是:一是财政代扣离休人员医疗统筹费。二是财政代扣残疾人保障金。
2.卫生健康支出(类)行政事业单位医疗(款)事业单位医疗(项)。年初预算为1.34万元,支出决算为1.34万元,完成年初预算的100.00%。
3.住房保障支出(类)住房改革支出(款)住房公积金(项)。年初预算为2.1万元,支出决算为2.1万元,完成年初预算的100.00%。
2024年度财政拨款基本支出211.98万元,其中:人员经费211.98万元,主要包括:基本工资、津贴补贴、奖金、绩效工资、职工基本医疗保险缴费、住房公积金、其他工资福利支出、离休费、退休费、其他对个人和家庭的补助;公用经费0万元,主要包括:无。
宿州开放大学没有政府性基金预算收入,也没有使用政府性基金预算安排的支出。
宿州开放大学没有使用国有资本经营预算财政拨款安排的支出。
宿州开放大学为事业单位,按照财政部部门决算机关运行经费的口径,本年度机关运行经费为0。
2024年度,宿州开放大学政府采购支出总额0万元,其中:政府采购货物支出0万元、政府采购工程支出0万元、政府采购服务支出0万元。授予中小企业合同金额0万元,占政府采购支出总额的0.00%,其中:授予小微企业合同金额0万元,占授予中小企业合同金额的0.00%;货物采购授予中小企业合同金额占货物支出金额的0.00%,工程采购授予中小企业合同金额占工程支出金额的0.00%,服务采购授予中小企业合同金额占服务支出金额的0.00%。
截至2024年12月31日,宿州开放大学共有车辆0辆;单价100万元(含)以上设备(不含车辆)0台(套)。
(四)关于2023年度绩效评价情况的说明
1. 绩效评价工作开展情况。
我单位没有需要开展绩效评价的项目,故未开展部门评价。
2. 单位决算中项目绩效自评结果。
我单位没有需要开展绩效评价的项目,故没有项目绩效自评结果。
第四部分 名词解释
一、财政拨款收入:指单位从同级财政单位取得的财政预算资金。
二、事业收入:指事业单位开展专业业务活动及辅助活动所取得的收入。
三、上级补助收入:指事业单位从主管单位和上级单位取得的非财政补助收入。
四、附属单位上缴收入:指事业单位附属独立核算单位按照有关规定上缴的收入。
五、经营收入:指事业单位在专业业务活动及其辅助活动之外开展非独立核算经营活动取得的收入。
六、其他收入:指除财政拨款收入、事业收入、上级补助收入、附属单位上缴收入、经营收入以外的各项收入。
七、使用非财政拨款结余(含专用结余):指事业单位按照预算管理要求使用非财政拨款结余弥补收支差额的金额,以及使用专用结余安排支出的金额。
八、年初结转和结余:指单位以前年度尚未完成、结转到本年仍按原规定用途继续使用的资金,或项目已完成等产生的结余资金。
九、结余分配:指事业单位按照政府会计准则制度规定缴纳的所得税、提取的专用结余以及转入非财政拨款结余等的金额。
十、年末结转和结余:指单位本年度或以前年度预算安排、因客观条件发生变化未全部执行或未执行,结转到以后年度继续使用的资金,或项目已经完成等产生的结余资金。
十一、基本支出:指单位为保障其机构正常运转、完成日常工作任务而发生的人员支出和公用支出。
十二、项目支出:指单位在基本支出之外为完成特定行政任务和事业发展目标所发生的支出。
十三、经营支出:指事业单位在专业业务活动及其辅助活动之外开展非独立核算经营活动发生的支出。
十四、“三公”经费:纳入财政预决算管理的“三公”经费,是指单位用财政拨款安排的因公出国(境)费、公务用车购置及运行维护费和公务接待费。其中,因公出国(境)费反映单位公务出国(境)的国际旅费、国外城市间交通费、住宿费、伙食费、培训费、公杂费等支出;公务用车购置及运行维护费反映单位公务用车购置支出(含车辆购置税)及燃料费、维修费、过桥过路费、保险费、安全奖励费用等支出;公务接待费反映单位按规定开支的各类公务接待(含外宾接待)支出。
十五、机关运行经费:指为保障行政单位(含参照公务员法管理的事业单位)运行用于购买货物和服务的各项资金,包括办公及印刷费、邮电费、差旅费、会议费、福利费、日常维修费、专用材料费及一般设备购置费、办公用房水电费、办公用房取暖费、办公用房物业管理费、公务用车运行维护费以及其他费用。


